Maker.io main logo

Halloween Haunted Woods Alarm Project

29

2017-10-26 | By John LeDuc

License: None Arduino Adafruit Feather

haunted woods

I was approached by the owner of the famous “Haunted Woods” (near the city of Red Lake Falls in northern Minnesota) to build a circuit that would trigger a loud alarm screeching sound and emit bright red flashing lights when someone went through an open doorway. Before we get into the circuit design, let me set the stage for what you can expect to experience when entering this Haunted Woods Entertainment complex (over 3000 daring people go to this each year). Picture an old abandon farm yard with lots of hills and trees, a large worn out wooden shed and, several feet apart, a beat up deserted mobile home and trailer. Mind you, it’s not too far from a grave yard also. There’s 2000+ feet of walking pathways with bloodied dummies, active chain saws and several individuals, in costumes & makeup, hidden secretly to help scare the living day lights out of you as you attempt to make it to the end of their course YIKES!!!!!!!

haunted woods

haunted woods

haunted woods

haunted woods

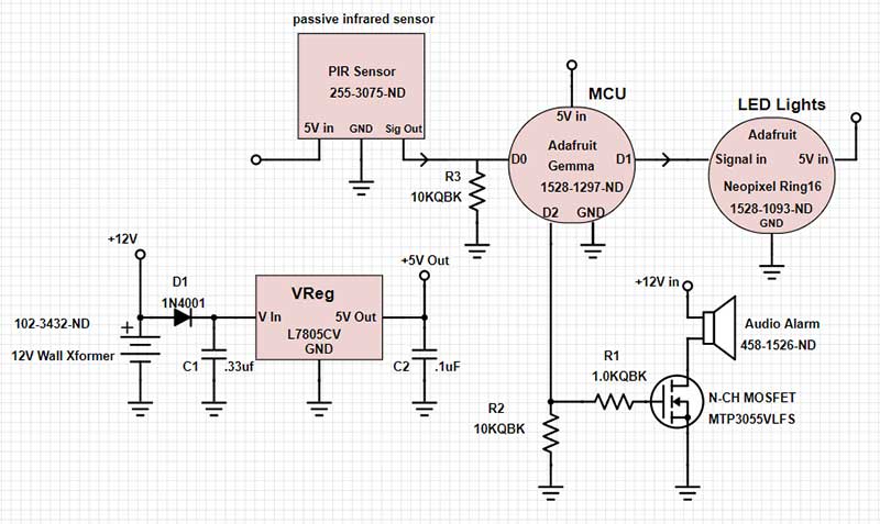
The requirements were to trigger the sound in total darkness in the old beat up mobile home. What came to mind was to use something like a laser beam breaking method or a passive infrared detection technique. I decided to use a PIR motion sensor that should trigger nicely in total darkness. I downloaded the datasheet (guide) to help weed out overly sensitive and long distance sensing types- since the victim(s) would be going through a small enclosed hallway. I began testing a variety of these sensors to see which component worked the best. The PIR Motion sensor from Panasonic, DigiKey part number 255-3075-ND, worked the best for a small area.

haunted woods

haunted woods

haunted woods

The Alarm Screamer box and circuit snap shot used in the Haunted Woods area.

Key parts used are: Gemma (a great little Arduino compatible low cost board we distribute from Adafruit), MTP3055VLFS-ND (MOSFET, transistor switch), 458-1526-ND (12 V 105 dB- load oscillating high pitch alarm), NEOPIXEL Ring – 16 RBG addressable LEDs part no. 1528-1093-ND and, the PIR motion sensor mentioned above.

The sensing angle was too wide and so I put a piece of PVC tubing to narrow the trigger sensitivity.

There is usually a crowd of 6 to 8 going through at a time, so we put in a 20 second delay once the sound and flashing lights were finished, resetting the circuit for the next set of victims to pass through.

This was a lot of fun testing and building. Honestly, this circuit can be used as a burglar alarm or other special purpose use for turning on different products such as a camera or water sprinkler or anything you can imagine. The deeper details of using the PIR sensors and the Arduino code can be found on our eewiki.net site.

Schematic made in Scheme-It – detailed circuit operation can be found at eewiki.net/alarm circuit

The program for Gemma & driving the Alarm & Neopixels can be found at eewiki.net/alarm project.

Mfr Part # 1463
ADDRESS LED RING SERIAL RGB
Adafruit Industries LLC
8,46 €
View More Details
Mfr Part # 1222
WEARABLE PLATFORM GEMMA V2 MINI
Adafruit Industries LLC
8,46 €
View More Details
Mfr Part # EKMC1601112
SENSOR MOTION PIR 170UA DGTL BLK
Panasonic Electric Works
8,79 €
View More Details
Mfr Part # MTP3055VL
MOSFET N-CH 60V 12A TO220-3
onsemi
2,01 €
View More Details
Mfr Part # PS-983Q
BUZZER PIEZO 12V 51MM FLANGE
Mallory Sonalert Products Inc.
14,32 €
View More Details
Add all DigiKey Parts to Cart
Have questions or comments? Continue the conversation on TechForum, DigiKey's online community and technical resource.