Carbon Dioxide, Temperature and Humidity Meter/Logger
2016-08-26 | By Davide Gironi
License: None
The accurate collection and timely distribution of data is essential in today’s information-driven society. Simplifying the interconnection of devices and data for the Internet of Things (IoT) serves as the basis for this project: a CO2, temperature, and humidity meter based on an ATMega328 microcontroller that feeds data to a Xively feed for easier access.
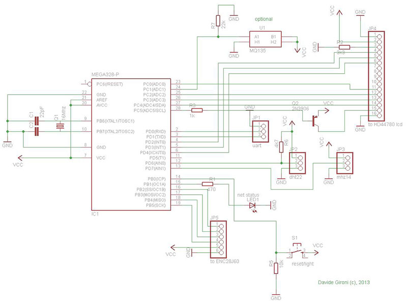
Here we can connect a DHT22 sensor to measure the humidity and temperature levels, and a EC28J60 chip for network connection for the Xively feed. Xively is an online database service that allows developers to connect sensor derived data and also provides an API for easier setup of the web interface. You can setup the ethernet connection address through this web interface and can be configured with a static IP or through DHCP. The LCD is set to stay off most of the time, but has a button that lights up and displays the readings for 60 seconds.
Source: http://davidegironi.blogspot.com/2015_01_01_archive.html#.VNRF3lZP5Fw