220VAC to 8VDC 24W Flyback Switching Power Supply
2023-07-02 | By Hesam Moshiri
License: Attribution-NonCommercial-ShareAlike Power Supplies
The most important part of any electronic device is the power supply section. Any instability or malfunction in this part causes the device to stop its operation or show weird behavior. In this article/video, I introduced an AC to DC Flyback Switching power supply that converts 220V-AC to 8V-DC, which can be used in a variety of applications. The 8V selection for the output makes this supply friendly for any type of linear regulator.
The maximum power delivery of this power supply is 24W, which means it can handle 3A at 8V output. The controller chip is DK125, which does not need any external supply, a startup resistor, or even an auxiliary winding on the transformer. The transformer's ferrite core is RM8, which is different from most supplies that use EE or EI cores. A small potentiometer allows you to adjust the output voltage and set it to 7.5 to 8V.
For the schematic and PCB design, I utilized Altium Designer 23 and shared the project with my friends for feedback and updates using Altium-365.
I tested the board for voltage drop and current delivery, output noise, and load step response. I used the Siglent SDL1020X-E DC Load, Siglent SDS2102X Plus oscilloscope, Siglent SDM3045X multimeter, and Siglent CP4020 current probe to perform all tests. I am confident that this circuit will meet your requirements for a compact and efficient power supply, providing reliable performance on your electronics bench.
Specifications
Input Voltage: 85-265VAC
Output Voltage: 8VDC
Maximum Output Current: 3A
Maximum Output Current (continuous): 2.5A
Output Noise (No load): 4mV(rms), 18mV(p-p)
Output Noise (Max Load, 3A): 9mV(rms), 58mV(p-p)
Maximum Voltage Drop (3A load): 20mV
Transformer Type: RM8
Circuit Analysis
Figure 1 shows the schematic diagram of the device. As it is clear, the controller chip is DK125 [1], which brings an easy-to-build transformer and a less complex circuit.
Figure 1, Schematic diagram of the 220V to 8V flyback switching power supply
P1 is a screw terminal to connect Mains input to the board. F1 is a 500mA fuse. R1 is a varistor to protect the circuit against wild transients, and C2 is a 100nF X2-rated capacitor [2] to decrease the high-frequency noise. T1 is a 10mH common mode choke [3] to eliminate the common mode noises. BR1 is the DB107 [4] bridge rectifier to rectify the AC voltage, and C3 is a 22uF-400V electrolytic capacitor [5] to reduce the ripple.
T2 is an RM8 ferrite core [6], on which you will wind the primary and secondary windings. Figure 2 shows such a core.
Figure 2, RM8 Ferrite core (4+4 Pin Bobbin, Ferrite Material: N87)
R2, C4, and D2 belong to the snubber circuit, which limits the transformer reflected voltage below the 120V range. DK125 is the controller chip, which contains all the necessary components of a flyback power supply, including the Mosfet. D1, L1, C5, C6, C7, and C8 belong to the output rectifier and filtering. D3 is an 0805 yellow LED [7] to indicate that the output voltage is present and stays within an acceptable range.
The rest of the circuit belongs to the feedback control loop. REF is the TL431ACDB voltage reference chip [8], which stabilizes the output voltage, and OP is the PC817 [9] optocoupler, which provides an isolated feedback path to the controller.
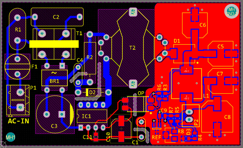
PCB Layout
Figure 3 shows the PCB layout of the design. It’s a two-layer PCB board containing a mixture of through-hole and SMD components. Figure 4 shows the assembly drawings.
Figure 3, PCB layout of the flyback 220V to 8V 3A power supply
Figure 4, Assembly drawings of the flyback 220V to 8V 3A power supply
Transformer
Please follow these steps to build the transformer. First, prepare these materials:
1. An RM8 ferrite core and its bobbin (4+4Pin Bobbin (B65812N1008D002), Ferrite Material: N87)
2. 0.26mm insulated copper wire
3. 0.8mm insulated copper wire
4. Transformer tape
The primary winding consists of 80 turns of the 0.26mm wire clockwise. Please have a look at Figure 5. The dot shows the starting point of the winding (left winding).
Figure 5, Transformer winding
After you conclude the primary winding, put the ferrite core in place and measure the inductance of the winding. The target inductance value for the primary winding is 2.5mH. Therefore, you would need to grind the middle leg of the ferrite core and continuously measure the inductance of the primary winding to reach 2.5mH. After you conclude this step, cover the primary winding with two layers of transformer tape.
The secondary winding consists of 4 turns of 0.8mm*2 wire (two 0.8mm wires in parallel) counter-clockwise. The “dot” point in Figure 5 shows the starting point of the secondary winding (right winding).
Don’t forget to solder the wires to the bobbin pins (you have to grind the tips of the wires) and make sure both ends of the secondary winding do not create a short circuit (just grind the wire tips to solder them to the pins). After you conclude this step, cover the secondary winding with two layers of transformer tape. Put the ferrite core in place, and that’s it, well done!
Assembly and Test
Figure 6 shows the assembled PCB board. If you have problems with soldering the components or you don’t have any time to purchase and solder them yourself, you can simply order the board assembled.
Figure 6, Assembled PCB board of the 220V to 8V flyback switching power supply
I conducted three tests for this power supply: output voltage drop and true current delivery measurement, output noise measurement, and load step response.
Figure 7 and Figure 8 show the behavior of the power supply, first without any load and second under the maximum 3A load. As the multimeter confirms, the voltage drop is just around 20mV.
Figure 7, The output voltage of the power supply (no load)
Figure 8, The output voltage of the power supply (3A load)
Similarly, I tested the output noise of the power supply first without any load (Figure 9) and second under the maximum 3A load (Figure 10).
Figure 9, Output noise of the power supply (no load)
Figure 10, Output noise of the power supply (3A load)
Finally, I performed the load step response test. In this test, a continuous current pulse is applied to the power supply, and the output voltage is examined for any instability and ringing. As Figure 10 confirms, the power supply passed this test successfully.
Figure 11, Load step response test
Bill of Materials
Figure 12 presents the bill of materials (BOM) for the project.
Figure 12, Bill of materials for the 220V to 8V flyback switching power supply
References
[1]: 100nF-X2: https://www.digikey.com/en/products/detail/kemet/R463I310050M1K/5731170
[2]: 10mH CM Choke: https://www.digikey.com/en/products/detail/bourns-inc/7355-H-RC/4697630
[3]: DB107 BR: https://www.digikey.com/en/products/detail/genesic-semiconductor/DB107G/3927718
[4]: RM8 Core: https://www.digikey.com/en/products/detail/epcos-tdk-electronics/B65811J0160A087/3914181
[5]: 0805 Yellow LED: https://www.digikey.com/en/products/detail/w%C3%BCrth-elektronik/150080YS75000/4489927
[6]: TL431ACDB: https://www.digikey.com/en/products/detail/nexperia-usa-inc/TL431ACDBZR-215/2122625
[7]: PC817: https://www.digikey.com/en/products/detail/sharp-socle-technology/PC817X1NIP1B/6188254